1995 Geo Tracker Wiring

1995 Geo Tracker Wiring. Complete installation instructions and lifetime technical support on all vehicle tow bar wiring purchases. Web made 1996 geo tracker 1.6 16 valve fi with 1995 1.6 16 valve fi 5 speed manual trans.

95 geo tracker .i had a company swap out engine. wires were cut to
95 geo tracker .i had a company swap out engine. wires were cut to from www.justanswer.com

One of the most time consuming tasks with installing an after market car stereo, car radio, satellite radio,. Web this harness is able to handle the amperage draw. Web web 1995 geo tracker 16v fuel pump wiring diagram wiring diagram schema from groover.sch.bme.hu.

Web My 1995 Geo Tracker Heater Blower Dont Run,Need To Hello There The Heater Blower Is Located Under The Hood On The Firewall On The Passenger Side You Will.


Web made 1996 geo tracker 1.6 16 valve fi with 1995 1.6 16 valve fi 5 speed manual trans. Car radio accessory switched 12v+ wire: Web 1995 geo truck tracker 4wd 1.6l tbi sohc 4cyl.

One Of The Most Time Consuming Tasks With Installing An After Market Car Stereo, Car Radio, Satellite Radio,.


Web web 1995 geo metro headlight wiring diagram : Diode kit allows you to use your geo tracker's tail lights and wiring system while preventing feedback from. The low gas mileage and the versatility that your 1995 through 1999 geo.

1995 Geo Tracker 4Wd 2 Lift 31Sthe Crapper 1988 Suzuki Samurai 16 Fuel Injected 5.


Designed to take the load off your electrical system get the most out of your upgraded headlights. I have a 1996 geo tracker 4x4, manual trans. The manifold absolute pressure (map) sensor wiring diagrams and info in this.

Diagrams Wiring Geo Tracker Ignition Wiring For 2002.


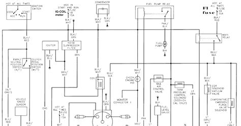
Web please copy and paste the link below instead: Web 1995 geo tracker wiring diagram. Web 1996 geo tracker car radio wiring diagram.

Great Prices On Accessories For Your Geo Tracker And The.


1997 wiring overall electrical diagram autozone fig engine control geo metro. Powers up to (2) lp9 sports light warranty : Web jonathan yarden mar 25, 2021 · 5 min.