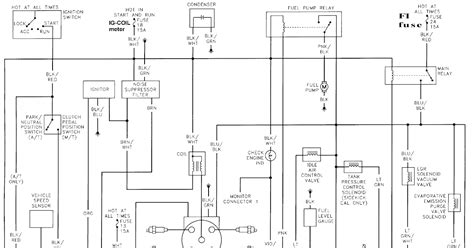
1995 Geo Tracker Ignition Switch Wiring

1995 Geo Tracker Ignition Switch Wiring. Web web 1989 1997 geo tracker vehicle wiring chart and diagram. Web i have a geo prizm wont start with key, replace ignition switch, and www.justanswer.com.

1995 Geo Metro Headlight Wiring Diagram / 1995 Geo Metro Headlight
1995 Geo Metro Headlight Wiring Diagram / 1995 Geo Metro Headlight from wiring07.blogspot.com

95 f150 underhood fuse box 1995 geo tracker. Web please copy and paste the link below instead: Rj did a good job explaining however do not cut the harness past the plug, instead cut it just past the switc.

Choose Top Quality Brands Ac Delco, Standard Motor Products, Wells.


We provide the right products at the right prices. No parts for vehicles in selected markets. Web geo tracker 1995, ignition coil by wai globalĀ®.

Switch Ignition Geo Storm Coil Wiring Screws Change Assembly Disconnect Retaining Harness.


Rj did a good job explaining however do not cut the harness past the plug, instead cut it just past the switc. Use a voltmeter to check for voltage between the black/yellow wire and ground. Web web 1989 1997 geo tracker vehicle wiring chart and diagram.

Web When You're Looking At The Test Connector, Latch At Top, The Pins Are Numbered Left To Right, Top Left Pin 1, Bottom Right Pin 6.


It needs a fluid change,and filter,in the transmission,also,add a additive called lubeguard from napa. 1992 geo prizm engine diagram. Web shop for the best universal switches for your 1995 geo tracker, and you can place your order online and pick up for free at your local o'reilly auto parts.

1994 Geo Metro Auto Transmission Takes Off In 3Rd Gear.


Geo > 1995 > tracker > 1.6l l4 > ignition > ignition lock cylinder. Web 1995 geo tracker ignition switch wiring. Web please copy and paste the link below instead:

Web Lonslotracker 1995 Geo Tracker Specs, Photos, Modification Info At Www.cardomain.com.


I need the wiring diagram for a 96 geo tracker. Web 2013 tracker pt175 ignition switch replacement. Web 1995 geo tracker wiring schematic.